Object: Design a mono-stable multi-vibrator using 555 Timer.
Apparatus Required: 555 Timer, Bread board, RPS, Function generator, CRO, Resistors, Capacitors.
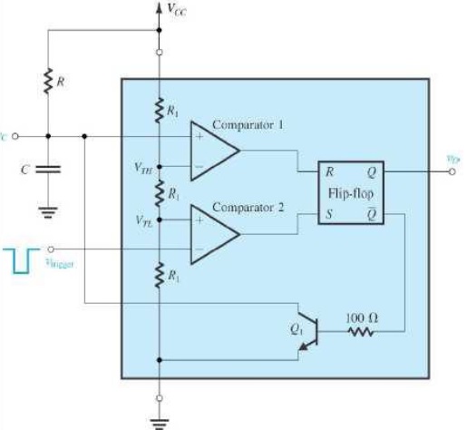
Theory: A switching circuit with one stable output statealso referred to as a one-shot. The one-shot produces a signal output pulse when it receives a valid input trigger signal. This circuit is a mono-stablemulti-vibrator, or one-shot, made with a 555 timer chip. Click the logic input on the left (the “H”), and the output goes high for a short time, and then it goeslow again.A timing interval starts when the trigger input (“tr”) is brought low.
When this happens, the555 output goes high. This causes the capacitor to be charged until it reaches 6.67V. Then,the timing interval ends, the output goes low, and the capacitor is discharged through the”dis”input.The capacitor in front of the trigger input causes the mono-stable to be negative-edgetriggered. If the capacitor is replaced with a wire, and the logic input is held low too long,then the 555’s output will start to oscillate
Circuit Diagram:

Waveform:

Pin Diagram:

DESIGN EQUATION:
Given that T = 1msec
We know that T=1.1RC
Select R= 10 KΩ, find C= 𝑇/1.1𝑅 = 0.1 μF
PRECAUTIONS:
- Check the circuit connections before switching on the power supply.
- On the power supply after connection.
- Check the continuity of the connecting wires.
RESULTS: We have designed a monostable multivibrator and seen the waveform.
